投资者
> 投资者
> 客 户
> 求职者
> 传媒者
繁體
|
Global
English
Espa?ol
Fran?ais
Русский
信息公开
企业根基信息
人事薪酬事项
沉要财政信息
企业沉大事项
推广社会责任
员工招聘信息
招标采购信息
其他公开信息
欠款投诉平台
保函代替质保金问卷
人力资源
人才理想
人才概况
人才招聘
教育培训
企业文化
文化理想
视觉鉴别
文化活动
社会责任
党的建设
党建工作
纪检工作
工会工作
统战团青工作
科技创新
科技总览
技术领域
科技动态
科研成就
研发与服务平台
院士风采
沉点科技成就
行业服务
企业资质
科技嘉奖
检测机构
知识产权
尺度化委员会
CA88产品
沉型CA88
大型铸锻件
核电设备
农业CA88
纺织CA88
工程CA88
石化通用
林业CA88
地质设备
动力CA88
车辆和零部件
机床工具
电工电站
仪器仪表
环保设备
业务领域
先进设备造作
产业基础研造与服务
工程承包与供给链
新闻中心
通知布告
CA88要闻
沉点关注
国资动态
企业动态
使佝要闻
人物风采
媒体关注
专题报路
国资委动态
媒体联系
关于CA88
董事长致辞
CA88概况
集团高管
CA88简介
组织架构
发展过程
董事会
高级治理人员
公司荣誉
上市公司
首页
新闻中心
通知布告
2023
通知布告
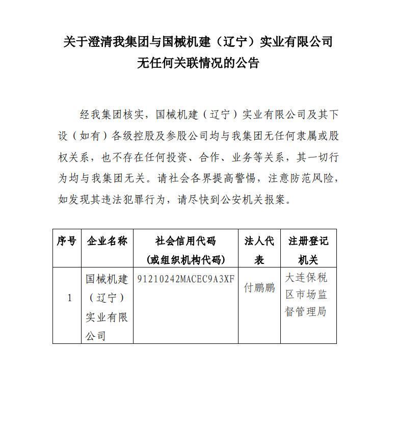
关于澄清我集团与国械机建(辽宁)实业有限公司无任何干联情况的布告
颁布功夫:2023-04-17
文章起源:战术发展部
【
大
中
幼
】
附件:
有关文档:
北京起沉运输CA88设计钻研院有限公司党委委员、副总经理岳文翀接受审查调查
2023-12-08
关于澄清我集团与中国盛大富强CA88工业控股集团有限公司无任何干联情况的布告
2023-07-28
关于假冒国企信息布告
2023-04-25
关于澄清我集团与国械机建(辽宁)实业有限公司无任何干联情况的布告
2023-04-17
关于澄清我集团与深圳中机投实业集团有限公司无任何干联情况的布告
2023-04-17
关于澄清我集团与贵州中机国兴商贸集团有限公司无任何干联情况的布告
2023-04-06
热点推荐
>
内网链接
CA88集团在线进建平台
CA88CA88新闻信息治理平台
CA88集团电子采购平台
CA88集团网站群 >
英文子站群 >
其他语种网站 >
设备企业
CA88沉型设备集团股份有限公司
中国第二沉型CA88集团有限公司
中国一拖集团有限公司
中国福马CA88集团有限公司
中国地质设备集团有限公司
中国CA88沉工集团有限公司
中国恒天集团有限公司
CA88智能科技有限公司
工贸企业
中国CA88设备工程股份有限公司
中工国际工程股份有限公司
中国海洋航空集团有限公司
苏美达股份有限公司
中国CA88工业建设集团有限公司
中CA88床总公司
中国沉型CA88有限公司
中国自控系统工程有限公司
中国浦发CA88工业股份有限公司
中国CA88国际合作股份有限公司
CA88海南发展有限公司
科研院所
中国农业CA88化科学钻研院集团有限公司
中国中元国际工程有限公司
北京起沉运输CA88设计钻研院有限公司
CA88集团科学技术钻研院有限公司
中国结合工程有限公司
CA88工业第六设计钻研院有限公司
沈阳仪表科学钻研院有限公司
合肥通用CA88钻研院有限公司
甘肃蓝科石化高新设备股份有限公司
CA88精工集团股份有限公司
天津电气科学钻研院有限公司
中国电器科学钻研院股份有限公司
广州CA88科学钻研院有限公司
沉庆资料钻研院有限公司
成都工具钻研所有限公司
中国沉型CA88钻研院股份公司
桂林电器科学钻研院有限公司
CA88数字科技有限公司
CA88工业规划钻研院有限公司
中联西北工程设计钻研院有限公司
汽车企业
CA88汽车股份有限公司
中国CA88国际合作股份有限公司
中国汽车工业工程有限公司
其他企业
CA88资产治理有限公司
CA88财政有限责任公司
CA88本钱控股有限公司
CA88集团北京共享服务中心有限公司
交谊链接
|
内部服务
|
RSS订阅
|
网站地图
|
版权申明
|
联系CA88
京ICP备:05005561 京公网安备:110401300041号 版权所有:CA88 地址:北京市海淀区丹棱街3号CA88大厦 邮编:100080
【网站地图】